2011
The Multi-Channel experts firm needed to revamp their corporate website to better represent their consulting offering in line with their renewed brand identity. The top management requested to plan, manage the necessary activities in order to launch the new website on the occasion of a important exhibition, which was due within a month.
What I have done
I have prepared and run a brand workshop with the top management, in order to analyse the existing brand identity (self and elements) and define how to translate it in the new website visual and content elements. In addition, I have prepared and run a content workshop, in order to review the existing content to later define a more appropriate strategy. Finally, I have prepared and run a competitor research and analysis then discussed with the top management.

In order to emphasize the transition from an IT company to a multi-channel expert consultancy firm, I have suggested to align the content in order to emphasize how the firm could help retailers to improve their presence on all channels, rather than just offering internally-developed IT solutions. As a consequence, it was necessary to add a ‘Consulting’ section, to enable visitors to download SME Reports previously circulating via email only, and to update terminology and tone of voice accordingly. Finally, while aligning the website to the brand visual identity, I have suggested to focus on visual elements and colours so to suggest the presence of consultants rather than technicians.

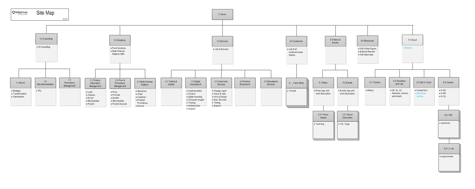
I have designed the key pages on wireframes and visual mock-ups. In details, I have suggested the use of high quality images on the home page, the use of brand colours for each site section, and I have included an area for visitors to download relevant SME Reports and marketing collateral.



Finally, I have created a content inventory as a key tool for taking control over the content production for the new website. In liaise with the Marketing department, I have coordinated the revision of existing content and the creation of the new one. Then I have worked closely with front-end developers to translate the visual mock-ups and finally tested them before launch.

Achievements
I have planned all necessary activities, such as branding review, competitor analysis, content strategy, wireframing, visual design, development, content population, testing and launch, set the timeline and kick-off the project with the support of the top management. We have finally launched the new website on due time.
“I am very thankful to Anna for having delivered the website in time for our presentation at the Shanghai Exhibition. Then, after more than six months I finally have found someone who has hugely helped to align our online presence to our values, offering and identity. Well done, Anna! “
CEO, IVIS Group Ltd.